Według teorii ewolucji zmysł równowagi a także zmysł słuchu wywodzi się z organu linii bocznej. Zmysł równowagi umożliwia czucie położenia ciała w przestrzeni.

Meniere S Disease 耳水不平衡令你經常暈眩兼耳鳴 紓緩有妙法加拿大中文電台am1470 Fm96 1
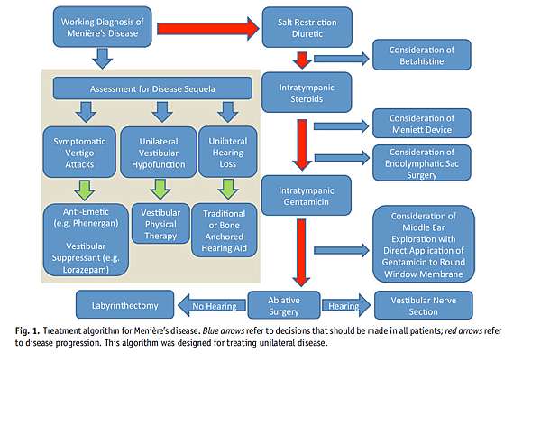
Intratympanic Gentamicin Treatment For Meniere S Disease
![]()
Meniere S Disease Wikipedia
Otorhinolaryngology oʊ t oʊ ˌ r aɪ n oʊ ˌ l æ r ɪ n ˈ ɡ ɒ l ə dʒ i oh-toh-RYE-noh-LAR-in-GOL-ə-jee abbreviated ORL and also known as otolaryngology otolaryngology head and neck surgery ORLHN or OHNS or ear nose and throat ENT is a surgical subspecialty within medicine that deals with the surgical and medical management of conditions of the head and neck.
Meniere's disease 中文. Mieści się w błędniku błoniastym w uchu wewnętrznymTworzą go dwa narządy otolitowe. Woreczek i łagiewka oraz 3 kanały półkoliste.
Renda Tcm Clinic 仁大中医 Some Explanations Of Meniere S Disease In Western Medicine Facebook
Here Are Some Tips On How To Renda Tcm Clinic 仁大中医 Facebook

梅尼埃病 维基百科 自由的百科全书

Meniere S Disease 耳水不平衡令你經常暈眩兼耳鳴 紓緩有妙法加拿大中文電台am1470 Fm96 1
1
Meniere S Awareness Project Facebook
1

眩暈百百種 令人苦惱的梅尼爾氏症 Snowqueen的部落格 痞客邦